Vol. 5 No. 3 (2025): September-December 2025
All articles in this issue (28 articles) were authored/co-authored by 98 authors from 5 countries (Indonesia, Fiji, Malaysia, Taiwan, Australia and Egypt)





Published:
2025-10-20
Articles
-
Development of GEM (Go Explore Malang) to Enhance Understanding of Natural Tourism Potential in Board Game Based Social Studies Learning
Bintang Muhammad Sahara Efendi, Arista Wati, Bima Wahyu Pratama, Tuti Mutia, Ravinesh Rohit PrasadAbstract : 251DOWNLOAD PDF : 219 TURNITIN CHECK : 86970-986 -
Efektivitas Video Tutorial Ecoprint Teknik Iron Blanket Dalam Meningkatkan Pemahaman Praktik Siswa SMK Tata Busana
Nada Oktarizaldi, Sri Zulfia Novrita, Puspaneli Puspaneli, Samuel Martin PradanaAbstract : 372DOWNLOAD PDF : 238 TURNITIN CHECK : 101987-1002 -
Pengembangan Video Pembelajaran untuk Pemasangan Body Line pada Mata Kuliah Draping
Wike Diansyah Fitri, Sri Zulfia Novrita, Yusmerita Yusmerita, Puspaneli PuspaneliAbstract : 349DOWNLOAD PDF : 181 TURNITIN CHECK : 821003-1016 -
Development of a Psychometric Instrument for Creativity Potential and Art Appreciation
E.W Suprihatin Dyah Pratamawati, Sri Rahayuningsih, Farah Damia Mohd NasirAbstract : 162DOWNLOAD PDF : 140 TURNITIN CHECK : 521017-1028 -
Problem Posing Berbantuan Card Sort: Strategi Alternatif dalam Pengembangan Keterampilan Kolaborasi Siswa Vokasi
Risye Nur Sabrina, Sukadi Sukadi, Sri RahayuAbstract : 195DOWNLOAD PDF : 139 TURNITIN CHECK : 671029-1037 -
Penggunaan Video Tutorial Penyelesaian Garis Leher: Pengaruhnya Terhadap Hasil Belajar Dasar-Dasar Busana Siswa SMK
Eighteen Meilina, Puspaneli Puspaneli, Sri Zulfia Novrita, Melda MahnizaAbstract : 346DOWNLOAD PDF : 230 TURNITIN CHECK : 01038-1053 -
Pengembangan Media Pembelajaran Materi Fiqih Berbasis Google Sites
Yuhesti Ramanda, Baderiah Baderiah, Firman FirmanAbstract : 650DOWNLOAD PDF : 3211054-1072 -
The Shifting Role of the Teacher: A Systematic Review of Teacher Perceptions and Practices with AI in the EFL Classroom
Dedi Aco, Ming Chou Liu, Harmita SariAbstract : 902DOWNLOAD PDF : 7121073-1093 -
Enhancing Vocational Students’ Creativity via Virtual Project Based Automotive Paint Mixing in Teacher Professional Education Program (PPG) Partner School
Dani Irawan, Citra Kurniawan, Syarif Suhartadi, Erwin Komara MindartaAbstract : 157DOWNLOAD PDF : 1481094-1105 -
Pengembangan Media Video Tutorial Membuat Pola Baju Basiba Mata Pembelajaran Keterampilan Vokasional Tata Busana untuk Siswa Disabilitas Tunarungu di SLB Negeri 1 Padang
Febriatul Rahmi, Weni Nelmira, Puji Hujria Suci, Puspaneli PuspaneliAbstract : 252DOWNLOAD PDF : 1881106-1122 -
Penerapan Culturally Responsive Teaching untuk Meningkatkan Motivasi Belajar Siswa SMP
Cahya Diana, Emil El Faisal, Susilawati SusilawatiAbstract : 168DOWNLOAD PDF : 1141123-1131 -
Pedagogical Innovation of an Emotional-Responsive Agent to Improve PPG Student Engagement in Synchronous LMS
Dani Irawan, Citra Kurniawan, Municha ZainulAbstract : 204DOWNLOAD PDF : 1211132-1144 -
Efektivitas Media Video Animasi Terhadap Hasil Belajar Biologi Materi Sistem Pernapasan: Studi Kuasi Eksperimen di MA Miftahul Ulum Suren
Irfan Rahman Wahyudi, Waris Waris, Fita FatimahAbstract : 355DOWNLOAD PDF : 2661145-1153 -
Technology and Islamic Perspective: A Study of Ethnomathematics
Muhammad Hasbi, Muh Sarda, Baso SyafaruddinAbstract : 217DOWNLOAD PDF : 2281154-1167 -
Peningkatan Keterampilan Tari Indang melalui Video Tutorial pada Anak Gangguan Spektrum Autisme
Riana Masyuni, Damri Damri, Zulmiyetri Zulmiyetri, Gaby ArnezAbstract : 177DOWNLOAD PDF : 1351168-1179 -
Peran Guru PAUD dalam Meningkatkan Keterampilan Kognitif Anak Usia Dini di Kutai Kartanegara
Yuni Ika PratiwiAbstract : 664DOWNLOAD PDF : 2721180-1193 -
Pengaruh Peran Pengawas Sekolah, Peran Kepala Sekolah, Komitmen Guru dan Budaya Sekolah Terhadap Mutu Pembelajaran di Sekolah Dasar
Ghufron Abdullah, Sugiyanti Sugiyanti, Siti Khanifah, Wahyuni Rahma Dianti, Mugirah MugirahAbstract : 124DOWNLOAD PDF : 1441194-1204 -
Pengembangan Media Pembelajaran Berbasis Web Interaktif dengan Pendekatan OBE Untuk Meningkatkan Kemampuan Berpikir Kritis
Mica Siar Meiriza, Jogi Situmorang, Suaini Mebia Putri, Samuel Revaldo Jeverson Siboro, Olive Katrina JoyankaAbstract : 260DOWNLOAD PDF : 1681198-1212 -
Analisi Dimensi Kreatif dan Kritis Dalam Kurikulum Merdeka Siswa Kelas IV SD
Nia Karisma, Susanti Faipri Selegi, Sri WahyuningsiAbstract : 142DOWNLOAD PDF : 2181213-1222 -
Pengembangan E-Modul Gambar Teknik Menggunakan Book Creator di Kelas X SMK DPIB SMK Negeri 2 Binjai
Ananda Syahputra, Liana AtikaAbstract : 160DOWNLOAD PDF : 1021223-1234 -
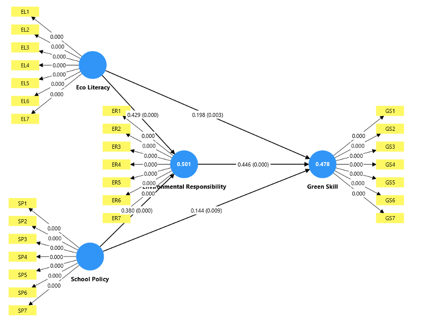
Pemodelan Struktural Environmental Responsibility Memediasi Eco Literacy dan School Policy Terhadap Green Skills Development Generasi Z
Nahlah Mustafa Kamal, Surya DharmaAbstract : 216DOWNLOAD PDF : 1211235-1249 -
Integrasi Model Penelitian dan Pengembangan Berbasis ADDIE dalam Produksi Busana Keluarga: Pendekatan Pendidikan Vokasi di Indonesia
Hadiastuti Hadiastuti, Giatman Giatman, Hasan Maksum, Remon LapisaAbstract : 485DOWNLOAD PDF : 2341250-1261 -
Pembelajaran Drama Berbasis GAHAR di Perguruan Tinggi
Ahmad Abdul Karim, Djoko Saryono, Karkono Karkono, Ah. Rofiuddin, Didin WidyartonoAbstract : 224DOWNLOAD PDF : 1241262-1276 -
Analisis Kebutuhan Belajar pada Pembelajaran Matematika Berbasis Konstruktivisme bagi Siswa Disabilitas Intelektual
Gisel Virlinia, Setia Budi, Ardisal Ardisal, Yosa Yulia NasriAbstract : 219DOWNLOAD PDF : 133 TURNITIN CHECK : 291277-1285 -
Kemampuan Penalaran Aljabar Siswa Dalam Menyelesaikan Soal Non-Rutin Ditinjau Dari Math Anxiety
Yuliana Asmayani, M. Syawahid, Erpin EvendiAbstract : 216DOWNLOAD PDF : 181 TURNITIN CHECK : 371286-1298 -
Ketahanan dan Kesejahteraan Guru: Pilar Strategis Manajemen Sumber Daya Manusia Pendidikan Menghadapi Transformasi Pendidikan di Indonesia
R. Rety Riesmawati, Istikomah Istikomah, Durotul Azizah, Supriyanto Supriyanto, Ngurah Ayu Nyoman MurniatiAbstract : 348DOWNLOAD PDF : 271 TURNITIN CHECK : 291299-1311 -
Telaah Filsafat Ilmu dan Integrasi Teknologi Digital Dalam Pendidikan Matematika
Andi Quraisy, Abdullah Sinring, Syamsu A KamaruddinAbstract : 176DOWNLOAD PDF : 1511312-1326 -
Pembelajaran Menulis Teks Eksplanasi Berbasis Group Investigation: Studi Kualitatif pada Siswa Kelas VI Sekolah Dasar
Novi Adriani Hakim, Edhy Rustan, Nurul AswarAbstract : 135DOWNLOAD PDF : 1041327-1336





